Home
Current usage is:
Registered Users: 3100
Structures: 271816
Spectra: Measured 70029, calculated 396583
Username:
Password:
Use cookies for persistant login
ImpressumProblems using nmrshiftdb2? See our tips on browsers to use !

  Home     Search     Results     Quick Check     Predict     Assignment     Submit     Review     Help  
  Search Results  
  You did not do a search!  
     
  Bookmarks  
  You could bookmark structures if you were logged in!  
     
  Details  
 


This molecule with other stereoconfigurations:


Spectral Data   Additional Data   Download  
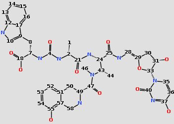
Type: 13C
Atom
Mult.(coupling const.)
Prediction
Shift
Prediction 0
hose_lotusv7
1 Q 18.38 16.93
2 D 49.28 49.37
4 S 159.00 154.0
7 D 57.98 51.7
8 T 28.60 28.15
9 S 110.70 110.53
10 D 124.50 123.7
12 S 137.09 136.65
13 D 111.31 111.22
14 D 120.12 120.24
15 D 120.43 120.42
16 D 119.54 118.83
17 S 127.60 127.88
18 S 180.00 175.1
21 S 171.85 173.06
24 D 54.51 57.38
25 S 169.29 171.83
28 D 99.10 112.5
29 S 146.06 156.95
30 T 34.65 39.29
31 D 73.17 78.86
33 D 96.26 89.67
35 D 142.64 142.6
36 D 104.21 103.75
37 S 167.10 165.85
40 S 151.93 152.7
43 D 53.14 55.57
44 Q 15.82 13.17
46 Q 32.63 31.52
47 S 177.70 171.45
49 D 55.50 57.48
50 T 33.60 30.35
51 S 137.10 128.5
52 D 120.90 120.2
53 D 130.10 126.7
54 D 116.90 111.9
55 S 159.80 152.45
57 S 125.30 123.14
58 T 44.80 47.2





Spectral Data   Additional Data   Download  
Type: 13C
Atom
Mult.(coupling const.)
Prediction
Shift
Prediction 0
acd_lotusv7
1 Q 16.93 18.38
2 D 49.37 49.28
4 S 154.00 159.0
7 D 51.70 57.98
8 T 28.15 28.6
9 S 110.53 110.7
10 D 123.70 124.5
12 S 136.65 137.09
13 D 111.22 111.31
14 D 120.24 120.12
15 D 120.42 120.43
16 D 118.83 119.54
17 S 127.88 127.6
18 S 175.10 180.0
21 S 173.06 171.85
24 D 57.38 54.51
25 S 171.83 169.29
28 D 112.50 99.1
29 S 156.95 146.06
30 T 39.29 34.65
31 D 78.86 73.17
33 D 89.67 96.26
35 D 142.60 142.64
36 D 103.75 104.21
37 S 165.85 167.1
40 S 152.70 151.93
43 D 55.57 53.14
44 Q 13.17 15.82
46 Q 31.52 32.63
47 S 171.45 177.7
49 D 57.48 55.5
50 T 30.35 33.6
51 S 128.50 137.1
52 D 120.20 120.9
53 D 126.70 130.1
54 D 111.90 116.9
55 S 152.45 159.8
57 S 123.14 125.3
58 T 47.20 44.8






Report incorrect data
Copy molecule link
 
     


nmrshiftdb2 (V. 1.5, nmrshiftdb.nmr.uni-koeln.de, currently 5867 users, 14571254 since 2010-12-14 23:09:00.0) © NMRShiftDB project 2002-2010, © Stefan Kuhn 2010 - 2025.